公司介绍:
中冶建筑研究总院有限公司(原冶金工业部建筑研究总院),成立于1955年,是我国土木工程和环境保护专业领域里的大型综合性科研机构,也是集经营、科研、技术服务于一体的高新技术企业,隶属于世界500强企业、国务院国资委监管的国有特大型企业集团—中国冶金科工集团有限公司。
中冶建筑研究总院深圳分院与中国京冶工程技术有限公司深圳分公司聚焦科研主业,以核心技术、创新能力以及全产业链整合优势,充分发挥在“土木建筑、节能环保和城市公共安全”的特色优势,主营业务涵盖检验检测、工程勘察与设计、工程总承包(EPC)及岩土工程、钢结构工程、结构加固改造工程、文旅项目主体包装工程等专业承包工程领域,面向国内外提供综合性、一体化的技术和管理服务。
近年来,深圳分公司肩负起华南区域公司发展和南方研发中心建设的使命。依托国家工业建筑诊断与改造工程技术研发中心、工业环境保护国家工程研究中心及深圳市前海公共安全科学研究院,坚持研发带动生产共同打造中冶集团位于南方的研发中心。
公司立足深圳、服务粤港澳大湾区、辐射华南区域,以优势的技术与团队、不断追求卓越,奉献社会。
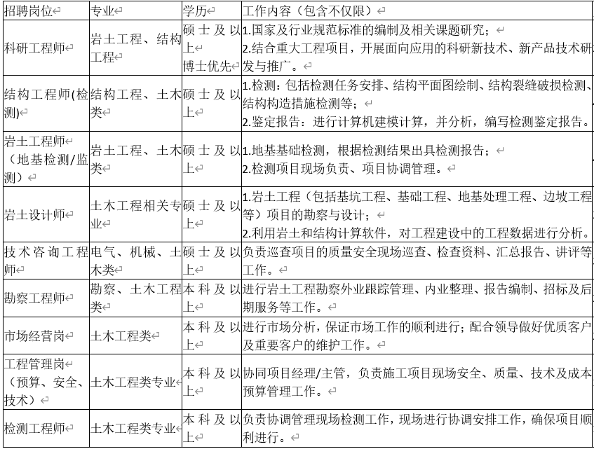
招聘岗位:
本次招聘岗位由中冶建研总院深圳分院及中国京冶深圳分公司提供,岗位工作地点在广东省深圳市及周边:

待遇与优势:
(全产业链的发展平台、科学的培养体系、全方位晋升渠道及完善的薪酬福利)
世界500强的全产业发展平台
导师指导学习&科研人才平台
(1) 由专家工作站(在站院士)、博士后科研工作站、博士学位联合培养点、一级学科硕士学位授予点构成的人才科研平台体系,具有良好指导学习氛围;
(2) 提供工程管理(项目经理)-技术专研(技术总工)- 商务沟通(市场经理)三类业务人才职业发展平台。
公司拥有科学的培养体系以及全方位晋升渠道,根据专业能力、工作经验、岗位特性等考虑定岗定薪。
具有竞争力的薪酬福利:
薪资 |
基础福利 |
特殊福利 |
其他福利 |
岗位工资 绩效奖金 年功工资 科研奖励 项目效益奖金(仅项目含) |
养老保险 医疗保险 生育保险 失业保险 工伤保险 住房公积金 住房及餐饮补贴 |
年度免费健康体检 丰富的企业文化活动 节假日福利 带薪年假 舒适的办公环境 位置临近地铁/商圈 |
成长培训机会 职业发展空间 政府住房补贴 协助办深圳落户手续 |
招聘程序及时间安排:
通过现场报名,或在学校发布招聘信息进行网上报名,经初步筛选,形成选聘人员名单,各用人单位在名单中选择合适的人员进行面试,合格者经人力资源部门审批,同意后签订三方就业协议,之后可继续实习,期间可请假回校毕业答辩或办理毕业实习手续。拿到毕业证和学位证后体检,合格者签订劳动合同正式入职。
联系方式:
有意者请将简历发至公司招聘邮箱,备注申请岗位
联系人:丁先生
联系电话:0755-26051880-8030
招聘邮箱:zgjy2017_hr@qq.com
公司地址:深圳市南山区金骐智谷大厦23楼
招聘职位
2020年校园招聘
招聘专业:力学类,工程力学,测控技术与仪器,土木类,土木工程,城市地下空间工程,建筑电气与智能化,测绘类,测绘工程,遥感科学与技术,地质工程,资源勘查工程,勘查技术与工程,建筑类,安全工程,地下水科学与工程
7K-12K/月
20人
本科及以上 | 深圳市